Research Article
Building a Modern Data Foundation in the Cloud: Data Lakes and Data Lakehouses as Key Enablers
Authors: Ramakrishna Manchana
Publication Date: February 20, 2023
DOI:
https://doi.org/10.51219/JAIMLD/Ramakrishna-manchana/260
Citation:
Citation: Ramakrishna Manchana. Building a Modern Data Foundation in the Cloud: Data
Copyright:Copyright: ©2023 Ramakrishna Manchana. This is an open-access article distributed under the terms of the
Creative Commons Attribution License, which permits unrestricted use, distribution, and reproduction in any
medium, provided the original author and source are credited.
View : PDF
Abstract
The exponential growth of data and
the increasing complexity of data landscapes have driven organizations to seek
modern, scalable, and agile solutions for data management and analytics.
Cloud-native data lakes and data lakehouses have emerged as key enablers in
building a robust data foundation that can support diverse data types,
workloads, and use cases. This paper explores the architectural patterns,
technologies, and best practices for leveraging data lakes and data lakehouses
in the cloud. It delves into the benefits of cloud-native solutions, such as
scalability, flexibility, and cost-effectiveness, and discusses how
organizations can overcome the challenges associated with big data management
and analytics. The paper also highlights the symbiotic relationship between
data lakes/data lakehouses and DataOps, showcasing how these methodologies can
work in tandem to streamline data pipelines, ensure data quality, and
accelerate time-to-insights. By examining real-world use cases and
implementation strategies, this paper provides valuable guidance for
organizations seeking to build a modern data foundation in the cloud and unlock
the full potential of their data assets.
Keywords: Data Lake, Data Lakehouse, Cloud-Native, Data
Management, Data Analytics, Big Data, Scalability, Flexibility,
Cost-Effectiveness, DataOps, ETL, Metadata, Data Governance, ACID Transactions.,
Data as a Service, Inventory Availability, AWS, Data Migration Service,
Kinesis, Glue, Step Functions, Amazon S3, AWS File Transfer, Real-time Data
Processing, Batch Processing, Data Ingestion, Data Storage, Data Transfer,
Retail, Inventory Management, Cloud Computing, Scalability, Performance
Optimization.
1. Introduction
The modern enterprise operates in a
data-rich environment, where vast amounts of structured, semi-structured, and
unstructured data are generated from various sources. This data deluge presents
both opportunities and challenges. On the one hand, it holds the potential to
unlock valuable insights that can drive innovation, improve decision-making,
and create a competitive advantage. On the other hand, it poses significant
challenges in terms of storage, management, processing, and analysis.
Traditional data management
approaches, often reliant on on-premises data warehouses and complex ETL
processes, are struggling to keep pace with the scale, variety, and velocity of
modern data. These legacy systems are often inflexible, expensive, and time-consuming,
hindering organizations' ability to extract timely and actionable insights from
their data.
Cloud computing has emerged as a
transformative force in the IT landscape, offering scalability, flexibility,
and cost-effectiveness. Cloud-native technologies and services have
revolutionized the way organizations approach data management and analytics,
enabling them to build and manage data platforms that can handle the
complexities of modern data.
Data lakes and data lakehouses,
particularly when implemented in cloud-native environments, have become key
enablers in building a modern data foundation. Data lakes provide a scalable
and cost-effective repository for storing raw data in its native format, while
data lakehouses add a layer of structure and governance, enabling organizations
to perform complex analytics and machine learning directly on the data lake.
This paper aims to explore the
architectural patterns, technologies, and best practices for leveraging data
lakes and data lakehouses in the cloud. It will delve into the benefits of
cloud-native solutions and discuss how organizations can overcome the challenges
associated with big data management and analytics. The paper will also
highlight the symbiotic relationship between data lakes/data lakehouses and
DataOps, showcasing how these methodologies can work in tandem to streamline
data pipelines, ensure data quality, and accelerate time-to-insights. By
examining real-world use cases and implementation strategies, this paper will
provide valuable guidance for organizations seeking to build a modern data
foundation in the cloud and unlock the full potential of their data assets.
2. Literature Review
The evolution of data management
and analytics has been significantly influenced by the advent of cloud
computing and the rise of big data. The limitations of traditional on-premises
data warehouses in handling the scale, variety, and velocity of modern data
have led to the exploration of new architectural patterns and technologies. The
concept of the data lake, as a scalable and cost-effective repository for
storing raw data in its native format, has gained significant traction in
recent years. The flexibility of data lakes in capturing and storing diverse
data types at scale provides a foundation for data exploration and discovery.
However, the lack of structure and governance in data lakes has also been
recognized as a challenge, particularly for complex analytics and reporting.
The emergence of the data lakehouse paradigm addresses this challenge by adding
a layer of structure and metadata management to the data lake, enabling
organizations to perform advanced analytics and machine learning directly on the
data lake. The adoption of cloud-native technologies has further accelerated
the evolution of data lakes and data lakehouses. The scalability, flexibility,
and cost-effectiveness of cloud platforms make them ideal for building and
managing modern data foundations. The availability of managed services,
serverless computing, and other cloud-native features simplifies the deployment
and operation of data lakes and data lakehouses, reducing the operational
overhead and complexity. The symbiotic relationship between data lakes/data
lakehouses and DataOps has also been recognized as a key enabler for successful
data management and analytics initiatives. The principles of DataOps promote
collaboration, automation, and continuous improvement throughout the data lifecycle.
By applying DataOps practices to data lakes and data lakehouses, organizations
can streamline data pipelines, enhance data quality, and accelerate the
delivery of insights.
3. Charactiristics and Benefits
of Data Lake and Data Lakehouse
Data lakes and data lakehouses, as
architectural patterns, offer distinct characteristics and advantages that
contribute to their growing popularity in modern data management. In this
section, we will explore these characteristics and benefits in detail,
highlighting their relevance in cloud-native environments.
I. Data Lakes: Scalability,
Flexibility, and Cost-Efficiency
- Scalability: Data lakes are inherently designed to
handle massive volumes of data, often in the petabyte or exabyte range. In
cloud environments, this scalability is further amplified by the virtually
limitless storage capacity and elastic compute resources offered by cloud
providers. This allows organizations to seamlessly scale their data lakes to
accommodate growing data volumes without the need for upfront capacity planning
or infrastructure investments.
- Flexibility: Data lakes embrace a schema-on-read
approach, allowing data to be ingested in its raw format without the need for
upfront transformation or structuring. This flexibility is particularly
valuable in cloud environments, where organizations often deal with diverse
data sources and formats. It enables them to capture and store data
"as-is," preserving its richness and complexity for future
exploration and analysis.
- Cost-Effectiveness: Cloud-native data lakes leverage low-cost
object storage services, such as Amazon S3, Azure Blob Storage, or Google Cloud
Storage, making them a cost-effective solution for storing large volumes of
data. Additionally, the ability to store data in its raw format eliminates the
need for expensive ETL processes, further reducing costs. Cloud providers also
offer various pricing models, such as pay-as-you-go and tiered storage,
allowing organizations to optimize their storage costs based on their usage
patterns.
II. Data Lakehouses:
Structure, Governance, and Performance
- Structure and Governance: While data lakes offer flexibility, they
may lack the structure and governance required for certain use cases,
particularly those involving complex analytics and reporting. Data lakehouses
address this challenge by adding a layer of structure and metadata management
to the data lake, enabling organizations to define schemas, enforce data
quality rules, and track data lineage. This structure and governance facilitate
data discovery, access control, and compliance, ensuring that data is used
responsibly and effectively.
- ACID Transactions: Data lakehouses support ACID transactions,
ensuring data integrity and consistency even in the face of concurrent access
and updates. This is crucial for supporting mission-critical applications and
ensuring data accuracy, especially in cloud environments where multiple users
and services may be accessing and modifying data simultaneously.
- Performance Optimization: Data lakehouses leverage advanced data
processing and query optimization techniques to deliver high performance for
complex analytics and machine learning workloads. In cloud environments, this
performance optimization is further enhanced by the ability to leverage
powerful compute resources and distributed processing frameworks, such as
Apache Spark, to accelerate data analysis and extract insights quickly.
III. The Synergy of Data
Lakes and Data Lakehouses in the Cloud
In cloud-native environments, data
lakes and data lakehouses can work in synergy to create a powerful and flexible
data platform. Data lakes can serve as the landing zone for raw data, while
data lakehouses can provide the structure, governance, and performance
optimization needed for advanced analytics and reporting. This combination
allows organizations to leverage the best of both worlds, enabling them to
store and analyze diverse data types at scale while ensuring data quality,
consistency, and security.
4. Advantages of Cloud Native
Datalakes and Datalakehouses
The cloud has revolutionized the
way organizations approach data management and analytics. Cloud-native
solutions offer a range of advantages that make them particularly well-suited
for building and managing data lakes and data lakehouses. In this section, we
will explore these advantages in detail, highlighting how they enable
organizations to overcome the challenges of big data and unlock the full
potential of their data assets.
a. Scalability
and Elasticity: The
cloud's ability to scale resources on demand is a game-changer for data lakes
and data lakehouses. Organizations can seamlessly handle massive volumes of
data, often in the petabyte or exabyte range, without worrying about
infrastructure limitations. The elasticity of the cloud allows for dynamic
scaling of compute and storage resources based on workload demands, ensuring
optimal performance and cost-efficiency.
b. Flexibility and Agility: Cloud-native solutions offer a wide array
of services and tools for data ingestion, transformation, analysis, and
visualization. This flexibility empowers organizations to choose the best-fit
technologies for their specific needs and easily adapt their data architecture
as requirements evolve. The cloud's pay-as-you-go model further enhances
agility, allowing organizations to experiment with new technologies and
approaches without significant upfront investments.
c. Cost-Effectiveness: Cloud platforms typically offer
pay-as-you-go pricing models, enabling organizations to pay only for the
resources they consume. This eliminates the need for large capital expenditures
on hardware and infrastructure, making data lakes and data lakehouses more
accessible and affordable. Additionally, the cloud's ability to scale resources
dynamically helps optimize costs by avoiding overprovisioning.
d. Managed Services: Cloud vendors provide a rich ecosystem of
managed services that simplify the deployment and management of data lakes and
data lakehouses. These services, such as data cataloging, metadata management,
and security, reduce the operational overhead and complexity, allowing
organizations to focus on deriving value from their data rather than managing
infrastructure.
e. Serverless
Computing: Serverless
computing, a key feature of cloud-native architectures, allows organizations to
run code without provisioning or managing servers. These further streamlines
operations and enables automatic scaling of data processing workloads based on
demand. Serverless computing can significantly reduce costs and improve
efficiency, especially for workloads with variable or unpredictable usage
patterns
f. High
Availability and Disaster Recovery: Cloud platforms offer built-in high availability and
disaster recovery capabilities, ensuring that data lakes and data lakehouses
remain accessible and operational even in the face of outages or failures. This
resilience is critical for organizations that rely on their data for
mission-critical applications and decision-making.
g. Collaboration and Data Sharing: Cloud-native data lakes and data
lakehouses facilitate collaboration and data sharing across teams and
organizations. By providing a centralized and accessible platform for data
storage and analysis, these solutions enable seamless collaboration between
data engineers, data scientists, business analysts, and other stakeholders.
This fosters a data-driven culture and accelerates the pace of innovation.
5. Layered Architecture of Datalake and Datalakehouse
I. Introduction:
Data lakes and data lakehouses have
emerged as powerful solutions for modern data management. Both offer the
flexibility to store vast amounts of structured, semi-structured, and
unstructured data in its native format. However, to effectively harness the
potential of these architectures, a well-defined layered approach is crucial.
This layered structure organizes data into distinct zones, each serving a
specific purpose in the data lifecycle. The image below provides a visual
representation of the typical layers involved in a data lake or data lakehouse
architecture.

Figure 1: The diagram illustrates
the layered architecture of a data lake or data lakehouse.
I. Data Ingestion Layer:
The data ingestion layer acts as
the gateway for data to enter the data lake or data lakehouse. It captures and
ingests raw data from a wide array of sources, including databases, APIs, IoT
devices, social media feeds, and more. Various data ingestion methods are
employed, such as:
- Batch processing: Periodically
ingests large volumes of data in batches.
- Streaming
ingestion:
Continuously captures and processes real-time data streams.
- Change data
capture (CDC):
Efficiently captures and processes only the changes made to source data.
Data validation and cleansing are
crucial at this stage to ensure data quality and consistency before further
processing. Cloud services like AWS Glue, Azure Data Factory, and Google Cloud
Dataflow provide robust capabilities for data ingestion and transformation.
II. Data Storage Layer (Raw
Data Zone):
The data storage layer, also known
as the raw data zone, serves as the repository for storing raw, unprocessed
data in its original format. This layer prioritizes scalability and
cost-effectiveness, often leveraging cloud object storage services like Amazon
S3, Azure Data Lake Storage Gen2, and Google Cloud Storage. Data security and
access control are paramount at this layer to protect sensitive information.
III. Data Management Layer
(Stage 1, Stage 2, .. Stage N):
The data management layer
transforms and refines raw data into curated datasets suitable for analysis.
This layer involves multiple stages, each performing specific data processing
tasks:
- Data cleansing: Removes errors,
inconsistencies, and duplicates from the data.
- Data
transformation:
Converts data into a structured format and applies business rules.
- Data aggregation: Summarizes and
combines data to derive meaningful insights.
- Data enrichment: Augments data
with additional information from external sources.
Data processing engines like Apache
Spark, Hive, and Presto are commonly used in this layer to execute complex data
transformations efficiently. Cloud services like Amazon EMR, Azure Databricks,
and Google Cloud Dataproc offer managed environments for running these
processing engines.
IV. Metadata Layer (Data
Catalog):
The metadata layer plays a critical
role in data discovery, understanding, and governance. It captures and
organizes metadata, which describes the characteristics and context of data
assets. Data catalogs like AWS Glue Data Catalog, Azure Purview, and Google
Cloud Data Catalog provide a centralized repository for metadata management,
enabling users to easily search, browse, and understand the available data.
V. Data Consumption Layer
(KPI Data, Data as a Service Platform, KPI Dashboard):
The data consumption layer provides
various mechanisms for users to access and consume data for different purposes,
such as analytics, reporting, and machine learning. It supports different data
consumption patterns:
- Interactive
querying:
Enables users to explore and analyze data in real-time using SQL-like queries.
- Batch processing: Processes large
volumes of data in scheduled or on-demand batches.
- Real-time
streaming:
Continuously processes and analyzes streaming data.
Data visualization and BI tools
play a crucial role in this layer, enabling users to create interactive
dashboards and reports to gain insights from the data. Cloud services like
Amazon Athena, Azure Synapse Analytics, and Google BigQuery offer powerful querying
and analytics capabilities.
VI. Orchestration Layer
(Workflow Orchestration Engine):
The orchestration layer manages the
complex data pipelines and workflows that span across the different layers.
Workflow orchestration engines like AWS Step Functions, Azure Data Factory
pipelines, and Google Cloud Composer schedule, coordinate, and monitor the
execution of data processing tasks. They ensure that data flows seamlessly
through the different stages, handling dependencies, error handling, and
retries.
VII. Conclusion:
The layered architecture provides a
structured approach to organizing and managing data in data lakes and data
lakehouses. Each layer plays a specific role in the data lifecycle, from
ingestion to consumption. Cloud-native solutions offer scalability, flexibility,
and cost-effectiveness across all layers, enabling organizations to build
robust and agile data platforms. By adopting this layered approach,
organizations can unlock the full potential of their data and drive data-driven
innovation.
6. Cloud Vendor Offerings for Datalakes and
Datalakehouses
The major cloud providers, Amazon Web
Services (AWS), Microsoft Azure, and Google Cloud Platform (GCP), have
recognized the growing importance of data lakes and data lakehouses and have
invested heavily in developing comprehensive suites of services to support
these architectures. In this section, we will provide a comparative overview of
the key offerings from each vendor, highlighting their strengths and unique
features. We will also discuss other prominent data lakehouse solutions, such
as Snowflake, to provide a broader perspective on the market and available
technologies.
7. Amazon Web Services (AWS)
The below diagram illustrates the
layered architecture of a data lake or data lakehouse on AWS, showcasing the
key services involved in each layer and the interplay between them.

A. Data Lake Offerings
- Data Lake Storage: Amazon S3 - A
highly scalable and durable object storage service that serves as the
foundation for data lakes on AWS. It offers various storage classes to optimize
costs based on data access patterns and provides features like lifecycle
management and versioning for efficient data management.
- Data Ingestion and Integration:
- AWS Glue - A serverless data integration
service that simplifies the discovery, preparation, and movement of data
between various data sources and targets. It can automate many of the ETL tasks
associated with data lakes.
- Amazon Kinesis - A platform for
streaming data on AWS, enabling real-time data ingestion and processing.
- AWS Database
Migration Service (DMS): A service that helps migrate databases to and from AWS,
simplifying the process of consolidating data into a data lake.
- AWS Data Pipeline: A web service
that helps you reliably process and move data between different AWS compute and
storage services, as well as on-premises data sources, at specified intervals.
- Data Cataloging and Metadata Management: AWS Glue Data Catalog - A fully managed metadata repository that
makes it easy to discover, organize, and manage data assets across AWS
services.
- Interactive Query Service: Amazon
Athena - A serverless interactive query service that allows users to analyze
data in Amazon S3 using standard SQL.
- Security and Governance:
- AWS Lake Formation - A fully managed
service that simplifies the setup and management of data lakes, making it
easier to ingest, clean, catalog, and secure data. It provides a centralized
metadata repository and fine-grained access controls to ensure data governance
and compliance.
- Amazon Macie - A fully managed data
security and data privacy service that uses machine learning and pattern
matching to discover and protect sensitive data in AWS.
- AWS IAM - AWS Identity and Access
Management (IAM) enables you to manage access to AWS services and resources
securely.
B. Data Lakehouse Offerings
- Data Lakehouse Solution: Amazon
Redshift Spectrum, AWS Lake Formation
- Key Features:
- Query data directly from S3 without the need to load data into
Redshift.
- ACID transactions ensure data integrity and consistency.
- Schema flexibility allows for schema evolution and adaptation as
data requirements change.
- Performance optimization techniques deliver high performance for
complex analytics and machine learning workloads.
8. Microsoft Azure
The below diagram illustrates the
layered architecture of a data lake or data lakehouse on AWS, showcasing the
key services involved in each layer and the interplay between them.

A. Data Lake Offerings
- Data Lake Storage: Azure Data Lake
Storage Gen2 - A highly scalable and cost-effective data lake storage solution
that combines the capabilities of Azure Blob Storage with a hierarchical
namespace. It offers features like fine-grained access control and data
lifecycle management for efficient data governance.
- Data Ingestion and Integration:
- Azure Data Factory - A fully managed
data integration service that enables organizations to create, schedule, and
manage data pipelines in a visual and code-free environment. It supports a wide
range of data sources and targets, making it easy to ingest and transform data
for data lakes.
- Azure Event Hubs - A fully
managed, real-time data ingestion service that can handle millions of events
per second.
- Azure Data Migration Service: This
service helps migrate databases to Azure, aiding in data consolidation for data
lakes.
- Data Cataloging and Metadata Management: Azure Purview - A unified data governance service that helps you
manage and govern your on-premises, multi-cloud, and SaaS data.
- Interactive Query Service: Azure
Synapse Serverless SQL pools - Enables you to query data directly in your data
lake using SQL, without the need to move or transform data.
- Security and Governance:
- Azure Active Directory - Provides
cloud-based identity and access management services.
- Azure Security Center - A unified infrastructure security
management system that strengthens the security posture of your data centers.
B. Data Lakehouse Offerings
- Data Lakehouse Solution: Azure
Synapse Analytics
- Key Features:
- Unified analytics platform that combines enterprise data warehousing
and big data analytics
- Built-in support for data lakes, enabling organizations to perform
analytics directly on data stored in Azure Data Lake Storage Gen2
- Leverages T-SQL for querying data across the data warehouse and data
lake
9. Google Cloud Platform (GCP)
The below diagram illustrates the
layered architecture of a data lake or data lakehouse on AWS, showcasing the
key services involved in each layer and the interplay between them.

A. Data Lake Offerings
- Data Lake Storage: Google Cloud
Storage - A highly scalable and durable object storage service that provides a
foundation for data lakes on GCP. It offers various storage classes and
features like lifecycle management and versioning for efficient data
management.
- Data Ingestion and Integration:
- Google Cloud Dataflow - A fully managed, serverless data processing service that enables
stream and batch data processing at scale. It can be used to build and manage
data pipelines for data lakes.
- Pub/Sub
- A fully managed real-time messaging service that
allows you to send and receive messages between independent applications.
- Database Migration Service: Google offers services like Cloud Data Fusion and third-party
integrations to facilitate database migration to GCP, supporting data
consolidation into data lakes.
- Data Cataloging and Metadata Management: Google Cloud Data Catalog - A fully managed and scalable metadata
management service that empowers organizations to discover, manage and
understand their data assets.
- Interactive Query Service: BigQuery
- A fully managed, serverless data warehouse that enables scalable and
cost-effective analysis of massive datasets. It can be integrated with data
lakes to provide a unified platform for data storage and analysis.
- Security and Governance:
- Google Cloud IAM - Google Cloud Identity and Access Management
(IAM) lets administrators authorize who can act on specific resources, giving
you full control and visibility to manage Google Cloud resources centrally.
- Cloud Data Loss Prevention - A fully managed service designed to help you discover, classify,
and protect your most sensitive data.
B. Data Lakehouse Offerings
- Data Lakehouse Solution: Big Query,
Dataproc Metastore
- Key Features:
- Serverless data warehouse that enables scalable and cost-effective
analysis of massive datasets.
- Supports querying data directly from Google Cloud Storage using
standard SQL.
- Dataproc Metastore provides a centralized metadata repository for
data lakes, enabling data discovery and governance.
10. Other Prominent Data Lakehouse Offerings
While the major cloud providers
offer robust solutions for data lakes and data lakehouses, there are also other
prominent players in the market that provide compelling alternatives. These
solutions often leverage cloud infrastructure and services but may have their
own unique architectures and capabilities.
A. Data Lake Offerings
- Currently, there are no widely recognized standalone data lake
offerings from third-party vendors that rival the scale and capabilities of the
major cloud providers. Most organizations leverage the object storage and data
processing services provided by the cloud platforms to build their data lakes.
B. Data Lakehouse Offerings
- Snowflake: A cloud-built data
warehouse that offers a unique architecture for separating storage and compute,
enabling independent scaling and high performance. It supports a variety of
data workloads, including data warehousing, data lakes, and data science.
- Databricks Delta Lake: An
open-source storage layer that brings ACID transactions and other data
management capabilities to data lakes. It integrates seamlessly with Apache
Spark, making it a popular choice for building data lakehouses on various cloud
platforms.
- ACID
Transactions:
Ensures data integrity and consistency, even with concurrent reads and writes,
making it suitable for production workloads.
- Schema
Enforcement and Evolution: Provides schema validation and enforcement to prevent data
corruption and allows for schema changes without disrupting existing pipelines.
- Time
Travel:
Enables querying past versions of data, facilitating data recovery and
auditing.
- Performance
Optimization:
Leverages data skipping and Z-ordering for faster query performance.
- Dremio: A data lake engine that
enables SQL-based querying and analysis of data directly in data lakes. It
leverages Apache Arrow for high-performance data access and supports a variety
of data sources and formats.
These are just a few examples of
the many data lakehouse solutions available in the market today. The choice of
the right solution will depend on the specific needs and requirements of each
organization. Factors such as data volume, data variety, workload types,
performance requirements, and cost considerations should all be considered when
evaluating different options.
11. Implementation
of Cloud-Native Datalakes and Data Lakehouses
The successful implementation of
data lakes and data lakehouses in the cloud requires careful planning and
consideration of various factors. In this section, we will explore some of the
key considerations that organizations need to address to ensure the effectiveness
and sustainability of their cloud-native data solutions.
- Data Architecture and Design: The foundation of any successful data lake
or data lake house implementation lies in a well-defined and scalable
architecture. Organizations need to consider factors such as data ingestion
patterns, storage requirements, processing needs, and access patterns when
designing their architecture. The cloud offers a variety of storage options,
compute services, and data processing engines, and organizations need to choose
the right combination of these services to meet their specific needs.
- Data Ingestion and Integration: The ability to efficiently ingest and
integrate data from diverse sources is critical for data lakes and data
lakehouses. Organizations need to consider the volume, velocity, and variety of
their data when choosing data ingestion tools and techniques. The cloud offers
various options for data ingestion, including batch processing, streaming
ingestion, and change data capture (CDC). Additionally, organizations need to
ensure seamless integration of data from different sources, both on-premises
and in the cloud, to create a unified view of their data assets.
- Data Governance and Security: Data governance and security are paramount
in any data management initiative, and cloud-native data lakes and data
lakehouses are no exception. Organizations need to establish clear policies and
procedures for data access, data quality, data lineage, and data retention. The
cloud offers various tools and services for data governance and security, such
as access control, encryption, data masking, and auditing. Organizations need
to leverage these tools to ensure that their data is protected and used
responsibly.
- Metadata Management and Data Cataloging: Metadata management and data cataloging
play a crucial role in enabling data discovery, understanding, and governance
within data lakes and data lakehouses. Organizations need to implement robust
metadata management practices to capture and maintain information about their
data assets, such as data schemas, data lineage, and data quality metrics.
Cloud-native solutions offer various tools and services for metadata management
and data cataloging, making it easier for organizations to organize, discover,
and govern their data.
- Performance Optimization and Cost
Management:
Performance and cost management are critical considerations for cloud-native
data lakes and data lakehouses. Organizations need to design their solutions to
handle large-scale data processing and analytics efficiently while optimizing
costs. The cloud offers various tools and techniques for performance
optimization, such as caching, indexing, and query optimization. Additionally,
organizations can leverage the cloud's pay-as-you-go pricing model and
auto-scaling capabilities to optimize their costs based on their usage
patterns.
- DataOps and Automation: DataOps, a methodology that applies DevOps
principles to the data lifecycle, can significantly enhance the efficiency and
agility of data lakes and data lakehouses. By automating data pipelines,
testing, and deployment, DataOps enables organizations to accelerate their data
operations, improve data quality, and reduce the risk of errors. Cloud-native
solutions offer various tools and services for DataOps automation, such as
workflow orchestration, CI/CD pipelines, and monitoring and alerting.
By carefully considering these
implementation aspects and leveraging the capabilities of cloud-native
solutions, organizations can build and manage data lakes and data lakehouses
that are scalable, flexible, cost-effective, and secure. These solutions can
empower organizations to unlock the full potential of their data assets and
drive innovation in today's data-driven world.
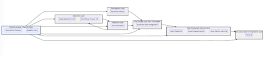
12. Case Study: Dataake (House) Solution at
Retail Company on AWS
I. Problem Statement
The leading retail company was
facing challenges with its legacy inventory management system. The primary
issues were:
- Slow Data
Processing:
The full load of inventory availability data from the central inventory
database to the sales and order management system took a considerable amount of
time (5-8 hours), hindering real-time decision-making.
- Delayed
Incremental Updates: The incremental or delta load of inventory availability
data also suffered from delays, taking up to 15 minutes. This further impacted
the company's ability to respond quickly to changes in inventory levels.
These delays in data processing and
updates had a direct impact on the business, leading to potential stockouts,
overstocks, and missed sales opportunities.
II. Solution
The proposed solution leverages a
cloud-based Data as a Service (DaaS) platform, specifically focusing on AWS, to
create an "Inventory Availability Compute Platform." The key elements
of this solution include:

- Data Ingestion: AWS Data
Migration Service (DMS) is used to replicate inventory snapshots, rules,
configurations, and transactional data from the central inventory database
into the DaaS data processing layer.
- Real-time Data
Processing:
The compute platform utilizes Kinesis Data Streams, Data Analytics, and Kinesis
Firehose to capture and process changes in inventory data in near real-time.
- Batch Processing: AWS Glue,
orchestrated with Step Functions, handles batch processing of full and delta
loads of inventory data.
- Data Storage: Amazon S3 buckets
serve as the data store for both raw and processed inventory data.
- Data Transfer: AWS File Transfer
securely transfers the processed inventory availability data to the sales
and order management system.
III. Measurable Outcomes
The primary goal of the solution is
to significantly improve the speed and efficiency of inventory data processing.
The document outlines the following target outcomes:
- Reduced Full Load
Processing Time: The full load processing time from inventory availability
to the sales and order management system is expected to be reduced to
20-30 minutes, a substantial improvement from the original 5-8 hours.
- Faster Incremental
Updates:
The incremental/delta load processing time is targeted to be brought down to
2-3 minutes, enabling near real-time inventory updates in the sales and
order management system.
- These improvements in data
processing times would translate into tangible business benefits, including:
- Improved Inventory Management: Near
real-time inventory visibility would allow for better decision-making, leading
to optimized inventory levels and reduced stockouts or overstocks.
- Enhanced Customer Experience:
Faster order fulfillment and accurate inventory information would contribute to
a better customer experience, potentially increasing sales and customer
satisfaction.
- Increased Operational Efficiency:
Streamlined data processing would enhance overall operational efficiency and
agility in responding to market changes.
In essence, the solution aims to
modernize the retail company's inventory management capabilities by leveraging
cloud technologies and real-time data processing, ultimately driving business
growth and customer satisfaction.
13. Case Study: Datalake (House)
Solution at Leading Beverages Company on Azure
I. Challenge
A leading beverage company relied on a
legacy Java-based web application called Shipment Scheduling & Maintenance
(SSM) for critical logistics operations. However, the system was tightly
coupled with a mainframe backend, utilizing outdated technologies like MQ for
integration and an Oracle database for data storage. This architecture led to
several challenges:
- Performance Bottlenecks and Operational Risk: Complex mainframe interactions and high transaction volumes often
caused performance issues and increased the risk of disruptions.
- Integration Complexities: The
reliance on MQ and FTP for integration with other systems created a brittle and
difficult-to-maintain environment, hindering agility.
- Limited Agility & Scalability:
The legacy architecture restricted the company's ability to adapt to changing
business needs or leverage modern cloud technologies for scalability.
II. Solution: Building a
Modern Data Foundation on Azure
The company embarked on a journey
to modernize its SSM application and migrate it to Azure, focusing on building
a modern data foundation to support agile logistics operations. The solution
included:

- Data Lake Creation:
- Azure Data Lake Storage Gen2 was implemented to store raw and
processed data from various sources, including the modernized SSM application,
external systems, and potentially IoT devices for real-time shipment tracking.
- This provided a scalable and cost-effective storage layer for all
logistics-related data.
- Data Ingestion & Integration:
- Azure Data Factory was utilized to orchestrate data ingestion from
the modernized SSM application, the mainframe (now on Micro Focus), and other
relevant systems.
- Azure Service Bus replaced the legacy MQ integration, enabling
reliable and scalable communication between different components of the
architecture.
- Data Processing & Transformation:
- Azure Databricks, a powerful Apache Spark-based platform, was
employed to process and transform raw data into actionable insights.
- Azure Synapse Analytics, with its unified analytics capabilities,
was used for complex queries and reporting.
- Data Consumption & Analytics:
- Power BI was integrated to provide interactive dashboards and
visualizations for real-time monitoring and analysis of logistics operations.
- Azure Machine Learning was leveraged to build predictive models for
optimizing shipment scheduling, route planning, and resource allocation.
- Security & Governance:
- Azure Active Directory provided centralized identity and access
management, ensuring data security and compliance.
- Azure Purview was implemented to create a unified data map and
catalog, facilitating data discovery, lineage tracking, and governance.
III. Outcomes
This solution aligns with the
paper's objective of "Building a Modern Data Foundation in the Cloud"
by demonstrating how a data lakehouse architecture on Azure enabled the
beverage company to:
- Improve Performance & Scalability: The migration to Azure and adoption of cloud-native services led to
significant improvements in performance and scalability, allowing the company
to handle growing data volumes and transaction loads.
- Enhance Agility & Innovation:
The modern data foundation empowered the company to respond quickly to market
changes and leverage advanced analytics and machine learning for data-driven
decision-making.
- Reduce Costs & Complexity: The
transition to Azure enabled the company to optimize its infrastructure costs
and streamline its IT landscape.
IV. Specific Measurable
Outcomes:
- Reduced Processing Time: The
modernization resulted in faster processing times for shipment scheduling and
maintenance tasks, leading to improved operational efficiency.
- Increased Visibility: Real-time
data access and analytics provided better visibility into logistics operations,
enabling proactive issue resolution and optimized resource allocation.
- Cost Savings: The cloud-based
solution led to cost savings by eliminating the need for on-premises
infrastructure and leveraging the pay-as-you-go model of cloud computing.
V. Conclusion:
This case study demonstrates how a
leading beverage company successfully modernized its legacy logistics
application and built a modern data foundation on Azure. By leveraging the
capabilities of Azure's data lakehouse services, the company achieved significant
improvements in performance, agility, and cost-efficiency, paving the way for a
data-driven future.
14. Role of Dataops in Cloud Native Data Lake and Data Lake
Houses
DataOps, the application of DevOps
principles to the data lifecycle, plays a crucial role in ensuring the
successful implementation and operation of cloud-native data lakes and data
lakehouses. By promoting collaboration, automation, and continuous improvement,
DataOps streamlines data pipelines, enhances data quality, and accelerates the
delivery of insights. In this section, we will explore the key principles of
DataOps and how they can be applied to optimize data lakes and data lakehouses
in the cloud.
- Collaboration and Communication: DataOps fosters a culture of collaboration
between data engineers, data scientists, business analysts, and other
stakeholders involved in the data lifecycle. This collaboration is essential
for breaking down silos, promoting shared ownership of data processes, and
ensuring that data solutions meet the needs of the business. In cloud-native
environments, where data pipelines and workflows can span multiple services and
teams, effective collaboration and communication become even more critical.
- Automation and Orchestration: Automation is a cornerstone of DataOps,
enabling organizations to streamline data pipelines, reduce manual errors, and
accelerate data processing. In cloud-native environments, automation can be
achieved through various tools and services, such as workflow orchestration
platforms, serverless functions, and managed data integration services. By
automating repetitive tasks and orchestrating complex data workflows,
organizations can improve efficiency, reduce costs, and free up valuable time
for data teams to focus on higher-value activities.
- Continuous Integration and Continuous
Delivery (CI/CD):
CI/CD practices, widely adopted in software development, can also be applied to
data pipelines in data lakes and data lakehouses. By implementing version
control, automated testing, and continuous deployment, organizations can ensure
the quality and reliability of their data pipelines, enabling them to deliver
insights faster and with greater confidence. In cloud-native environments,
CI/CD pipelines can be easily integrated with cloud services and tools, further
streamlining the development and deployment process.
- Monitoring and Observability: Monitoring and observability are essential
for maintaining the health and performance of data lakes and data lakehouses.
By collecting and analyzing metrics, logs, and traces from various components
of the data pipeline, organizations can gain insights into data flows, identify
bottlenecks, and proactively address issues. In cloud-native environments,
cloud providers offer various monitoring and observability tools that can be
integrated with data lakes and data lakehouses, providing real-time visibility
into the data lifecycle and enabling proactive troubleshooting and
optimization.
- Data Quality and Governance: Data quality and governance are critical
for ensuring the accuracy, consistency, and trustworthiness of data in data
lakes and data lakehouses. DataOps emphasizes the importance of data quality
checks and governance mechanisms throughout the data lifecycle. In cloud-native
environments, organizations can leverage cloud-native data quality and
governance tools to automate data profiling, validation, cleansing, and lineage
tracking, ensuring that data is reliable and compliant with regulatory
requirements.
By embracing DataOps principles and
practices, organizations can maximize the value of their cloud-native data
lakes and data lakehouses. DataOps enables them to build and manage data
pipelines that are efficient, reliable, and scalable, ensuring that data is
transformed into actionable insights that drive business value.
15. Challenges, Best Practices
and Future Trends
While data lakes and data
lakehouses offer significant advantages, their implementation and management
come with their own set of challenges. Addressing these challenges and adopting
best practices is essential to ensure the success of your modern data foundation
in the cloud. Additionally, understanding future trends helps organizations
stay ahead of the curve and make informed decisions about their data strategy.
I.Challenges
- Data Governance and Security:
Ensuring proper data governance, access control, and security across a vast and
diverse data landscape can be complex.
- Data Quality and Consistency:
Maintaining data quality and consistency across different data sources and
formats is a persistent challenge.
- Data Discovery and Metadata Management: Efficiently discovering, understanding, and managing metadata
across the data lake or data lakehouse can be challenging.
- Skillset and Expertise: Building
and managing a modern data foundation requires specialized skills in cloud
technologies, data engineering, and data governance.
- Cost Optimization: Balancing
storage costs, compute costs, and data access patterns to achieve
cost-efficiency can be tricky.
II.Best Practices
- Establish a Robust Data Governance Framework: Define clear policies and procedures for data access, security,
privacy, and compliance.
- Implement Data Quality and Validation Processes: Enforce data quality checks and validation at every stage of the
data lifecycle.
- Leverage Metadata Management and Data Catalogs: Use data catalogs to capture and organize metadata, making data
discoverable and understandable.
- Invest in Training and Skill Development: Ensure your team has the necessary skills and expertise to build
and manage the data foundation.
- Adopt a Cloud-Native Approach:
Utilize cloud-native services and tools to leverage their scalability,
flexibility, and cost-effectiveness.
- Embrace Automation and Orchestration: Automate data pipelines and workflows to reduce manual effort and
improve efficiency.
- Monitor and Optimize Performance:
Continuously monitor and optimize performance to ensure efficient data
processing and query execution.
III.Future Trends
- Increased Adoption of Data Lakehouses: The trend towards combining the flexibility of data lakes with the
structure and performance of data warehouses is expected to accelerate.
- Real-time Data Processing and Analytics: The demand for real-time insights will drive the adoption of
technologies that enable real-time data processing and analytics.
- AI and Machine Learning Integration: Data lakes and data lakehouses will increasingly become the
foundation for AI and machine learning initiatives.
- Data Mesh Architecture: This
emerging approach decentralizes data ownership and management, empowering
domain teams to manage their own data products.
- Serverless Computing and Storage:
Serverless technologies will continue to gain popularity due to their
scalability and cost-efficiency.
Building a modern data foundation
in the cloud using data lakes and data lakehouses presents both opportunities
and challenges. By addressing these challenges, adhering to best practices, and
embracing future trends, organizations can create a robust and agile data
platform that fuels innovation and drives data-driven decision-making. The
evolution of cloud technologies, coupled with the growing maturity of data lake
and data lakehouse solutions, will undoubtedly shape the future of data
management and analytics.
16. Conclusion
The evolution of data management
and analytics has ushered in an era where cloud-native data lakes and data
lakehouses stand as pivotal pillars in constructing a modern data foundation.
The inherent scalability, flexibility, and cost-effectiveness of cloud
technologies empower organizations to harness the full potential of their data
assets, transcending the limitations of traditional on-premises solutions. The
convergence of data lakes and data lakehouses, coupled with the principles of
DataOps, creates a synergistic ecosystem that fosters agility, collaboration,
and data-driven decision-making.
The cloud's ability to seamlessly
scale resources on-demand ensures that data lakes and data lakehouses can
accommodate the ever-growing volumes of data generated by modern enterprises.
The flexibility of cloud-native solutions empowers organizations to adapt their
data architectures to evolving business needs, while the pay-as-you-go model
optimizes costs and promotes experimentation. Managed services and serverless
computing further streamline operations, allowing organizations to focus on
extracting value from their data rather than managing infrastructure.
The real-world use cases presented
in this paper illustrate the transformative impact of cloud-native data lakes
and data lakehouses across diverse industries. From personalized
recommendations in retail to accelerated drug discovery in healthcare and real-time
risk management in finance, these solutions are enabling organizations to gain
a competitive edge in today's data-driven landscape.
However, the successful
implementation of data lakes and data lakehouses in the cloud requires careful
consideration of various factors, including data architecture, ingestion,
governance, security, metadata management, performance optimization, and DataOps
practices. By addressing these considerations and leveraging the capabilities
of cloud-native solutions, organizations can build a robust and agile data
foundation that empowers them to unlock the full potential of their data
assets.
As the data landscape continues to
evolve, cloud-native data lakes and data lakehouses will play an increasingly
critical role in enabling organizations to extract insights, make informed
decisions, and drive innovation. The future holds immense possibilities, with
advancements in artificial intelligence, machine learning, and real-time
analytics further enhancing the capabilities of these solutions. By embracing
cloud-native technologies and adopting a DataOps mindset, organizations can
position themselves for success in the data-driven future, where data is not
just an asset but a strategic enabler of growth and transformation.
17. Glossary of Terms
- Data Lake: A
centralized repository that allows you to store all your structured and
unstructured data at any scale.
- Data Lakehouse: A new, open data management architecture that combines the flexibility,
cost-efficiency, and scale of data lakes with the data management and ACID
transactions of data warehouses, enabling business intelligence (BI) and
machine learning (ML) on all data.
- Cloud-Native: Applications and
services that are designed and built specifically to run on cloud computing
platforms.
- DataOps: A
collaborative data management practice focused on improving the communication,
integration, and automation of data flows between data managers and data consumers across an organization.
- ETL (Extract, Transform, Load): The
process of extracting data from source systems, transforming it into a suitable
format, and loading it into a target system.
- Big Data: Large and complex
datasets that cannot be easily managed or processed using traditional data
processing tools and techniques.
- Scalability: The ability of a
system to handle increasing amounts of work or data by adding resources.
- Flexibility: The ability of a
system to adapt to changing requirements or conditions.
- Cost-Effectiveness: The ability to
achieve a desired outcome with minimal expenditure of resources.
- Metadata: Data that describes other
data, providing information about its structure, content, and context.
- Data Governance: The overall management of the availability, usability, integrity,
and security of data used in an enterprise.
- ACID Transactions: A set of
properties (Atomicity, Consistency, Isolation, Durability) that guarantee
reliable processing of database transactions.
- RMS: Retail
Merchandising System
- iSAMS: In-store Sales
and Management System
- OSM: Order and Service
Management
- ETL: Extract,
Transform, Load
- AWS: Amazon Web
Services
- DMS: AWS Data
Migration Service
- CDC: Change Data
Capture
- VPC: Virtual Private
Cloud
- DJ: David Jones
- CRG: Country Road
Group
- SKU: Stock Keeping
Unit
- CLI: Command Line
Interface
- NFR: Non-Functional
Requirement
- AD: Active Directory
- HA: High Availability
- AZ: Availability Zone
- COTS: Commercial
off-the-shelf
- OSS: Open-source
software
- EKS: Elastic
Kubernetes Service
- EMR: Elastic Map
Reduce
- PCI: Payment Card
Industry Data Security Standard
- SOC: System and
Organization Controls Compliance standards
18. References
- Armbrust M, Ghodsi A, Zaharia M, et al. Lakehouse:
A New Generation of Open Platforms that Unify Data Warehousing and Advanced
Analytics. Proceedings of the VLDB Endowment, 2020;13: 3231-3244.
- Chen J, Ramakrishnan R. Data Lakes: The Evolution
of Big Data Architectures. Communications of the ACM, 2019;62: 72-82.
- Davenport T H,
Dyché J. Big Data in Big Companies. International Institute for
Analytics, 2013; 1-36.
- Gartner Inc. Data Lakehouse: A Converged Data
Management Solution for Modern Analytics. Gartner Research Reports, 2021.
- Hellerstein JM, Stonebraker M. What Every Data
Scientist Should Know about Data Management. Communications of the ACM, 2019;62:
36-44.
- Miloslavsky A, Van Zanten,M. Data Lakes and Their
Role in Advanced Analytics. Journal of Information Technology, 2018;33:
101-110.
- Nair A,
Sethi V. The Rise of Data Lakehouses: Bridging the Gap Between Data
Lakes and Warehouses. IEEE Cloud Computing, 2020;7: 14-22.
- Ramakrishna M. Building Scalable Data
Architectures in the Cloud: A Case Study on Data Lakes and Lakehouses. Journal
of Cloud Computing, 2022;11: 45-59.
- Schönberger VM,
Cukier K. Big Data: A Revolution That Will Transform How We Live, Work,
and Think. Houghton Mifflin Harcourt, 2017.
- Stonebraker M, Brodie ML. Data Lake vs. Data
Warehouse: Which Is Right for Your Business? Database Trends and Applications,
2018.