Abstract
Micro-frontends extend the
concept of micro-services to the world of UI. The idea behind building
applications as Micro Frontend is to develop the experience as a composition of
features which are owned and developed completely isolated and by independent
teams. These micro-experiences are then strung together either at run-time or
build-time to deliver a single cohesive application experience to the end user.
In IT and cloud computing,
observability is the ability to measure a system’s current state based on the
data it generates, such as logs, metrics and traces. Specific to UI
applications, this refers to gaining a full understanding of how the
application operates in real-time when a consumer interacts with it.
Telemetry is often used to
refer to the process of collecting and transmitting data from systems, such as
logs, metrics and traces. Telemetry data can be used to understand how a system
performs and behaves. So, while Telemetry is the collection of data from
systems, observability is the process of analyzing that data to understand how
a system works. Operational Telemetry refers to the specific data collection
that is required by application support and engineering teams looking to debug
and triage or ascertain application performance in a development or production
environment.
Traditional application
development has some well-defined options to solution observability and
operational telemetry. This paper will dive into a high-level understanding of
the options for telemetry, observability and specific intricacies of building a
holistic observability solution for micro-frontends.
Keywords: Telemetry, Observability, Web
development, Micro-frontend, Composable Architecture
1. Introduction
Observability is how
different stakeholders of a software understand its health. In control theory,
observability is defined specifically geared towards engineers, referring to
how engineers can infer the internal states of a system from knowledge of that
system's external outputs. Overall, this provides a proactive approach to
analyse and optimize their system based on the data it generates. Most modern
systems are complex and are developed and deployed at significant scale. Often
these systems are distributed deployments and an observability platform is
crucial to keep operations manageable.
Observability platforms
provide a real-time view of the health of a system, most often from an
operational perspective. These platforms traditionally provide an overall
solution suite with ability to collect, store, analyse and visualize logs,
other metrics and if required, traces. These help engineers and other
stakeholders dive into applications and infrastructure to understand system
behaviour either to resolve issues or for better understanding the system for
optimization.
There are often different stakeholders for an application who want data
collected about application operations, activity and performance. These
stakeholders often have their specific concerns and differing requirements
based on those concerns. At a macro level, these concerns may be divided as
coming from the product, business, production operations and development teams.
The operational teams may have different concerns depending on their scope
being a tier 2 or early triage operations compared to the actual devOps or
Tier3 teams representing the application.

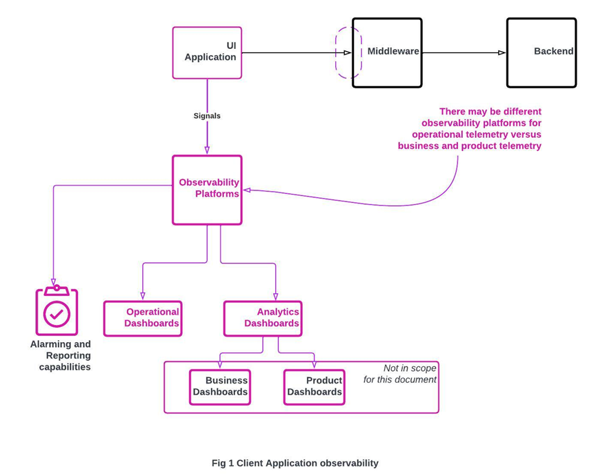
For this document, we will stick to operational observability (figure1)
and focus specifically on micro-frontend web applications. These concerns are
well documented for traditional applications and on the backend systems. Web
application telemetry is an often-overlooked topic. Micro-frontends do bring
some specific concerns into the mix which this paper will try to bubble up.
2. Considerations for
effective Observability Strategy
Observability needs vary based on type of application and its targeted
domain, uptime and availability needs, criticality etc. There is also
significant variance based on the team requesting the observability solution.
This section will go over these concerns before we dive into observability
solutions.
2.1. Complexity of UI Application: Client web apps have traditionally had
limited operational telemetry built into it with most relying heavily on their
backend server telemetry for operations. Traditional multi page apps utilize constant
chatter with their server across the page which provides ample coverage even if
the application traffic is just monitored at the client-server interfaces. With
modern development methodologies including strategies like single page
applications and apps integrating and using with native OS capabilities via
local API(s), monitoring on the server is not always enough. Additionally, the
increase in client compute and advent of complex frameworks like angular is increasing
complexity of client apps.
How does micro-frontend strategy impact this complexity? Depending on
how your micro-frontend is strung together, it is often more complex than a
regular app. There is more complexity client side which can break the
application, generally driven by conflicts between different microapps stemming
from JavaScript, styles and other dependencies and from the heightened resource
utilization.
Additionally, depending on implementation, a lot of enterprise
observability platforms don’t work out of box. As an example, for an
application implemented with multiple angular elements running side by side, a
leading APM solutions’ client monitoring suite kept identifying every angular
elements load and unload as individual apps creating significant noise and
diminishing all out of box capabilities.
2.2. Type of application
While all applications are important, certain applications have more
critical availability and resiliency needs than others driving up the need for
a monitoring solution. As an example, a banking solution may desire higher
uptime and availability than a publishing website. The nature of the
application may drive the observability needs.
2.3. Application Access and User-agents
Like complexity in the application codebase, the ways an application is
accessed may also drive complexity. An application only accessed on specific
desktop browsers is far less likely to have client-side issues than application
that is accessed over desktop, mobile and web-views etc. These different
clients that need to be supported drive up the complexity and chances of
encountering some failure permutation. WebView’s are especially tricky as
unlike let’s say a desktop chrome, which comes with a whole set of debugging
tools, capabilities when supporting triage for an app within a web-view are
significantly more limited, especially in production settings. Micro-frontends
often increase this complexity as they increase the number of modules and
codebases that come together and may fail.
2.4. Operational Support Team
requirements
Different kinds of teams may drive different requirements, operation
teams are often broken down into different Tiers. Listed below are the
different tiers and the kind of requirements they drive
2.5. Levels of Monitoring
Even for web-apps, Monitoring can be at multiple levels
3. Website monitoring
As discussed in the previous section, website monitoring focuses on
accessibility and performance of a web application from the users of the
application perspective. This traditionally involves synthetic monitoring
strategies where we have scripted access to the application executed from
distributed geographic locations. Advanced synthetic testing mimics user
behavior as they engage with the application to determine how it’s working.
3.1. Advantages of Synthetic monitoring
There are some key advantages to maintaining synthetic monitors

3.2. Types of Synthetic monitoring concerns
Synthetic monitoring can be created to monitor for specific concerns.
The commonly monitored concerns include
3.3. Granularity of Synthetic monitoring for
web-apps
There may be two levels of granularity for synthetic
3.4. Synthetic monitoring challenges
Synthetic monitoring strategy comes with some common challenges which
are listed below.
Micro-frontends complicate this strategy in a few ways. Modern micro-frontend
applications are more complex and often distributed. Testing across an entire
micro-frontend application can requires testing individual micro-frontends for
concerns like availability, performance and transaction uptime. This may
complicate the scripting significantly or require additional scripts. If
multiple micro-frontend teams are involved, as is often the case, there is the
added complexity and overhead of managing script creation and co-ordination
across these teams.
4. Application-level monitoring
This type of monitoring also often referred to as ‘End-user-Monitoring’
or ‘Real-user-Monitoring’ looks at the inner workings of the web application. This
type of monitoring looks at capturing logs and health signals while actual
end-users access the application. As such, while it lacks the proactive nature
of synthetic apps, it allows us to quantify user interactions and critical
performance data. This also helps us capture and analyse site metrics like
access by user types, devices etc.
4.1. Advantages of Application-level monitoring
There are some key advantages to maintaining an application monitoring
strategy

4.2. Application-level monitoring data-points
Application monitoring often uses multiple avenues to capture data.
4.3. Application-level monitoring approaches
The above data can be captured using a combination of a few approaches.
There is always the option of buying a third-party solution to avoid having to
build and maintain a solution.
4.4. Application-level monitoring challenges
While there are advantages to this type of monitoring, it does come
with its set of limitations.
5. Server (OS) level monitoring
This level of monitoring captures data from the underlying user-agent
or device running the web application. Capturing this level of data is not
always in the hands of the application teams, but this strategy is often
executed alongside synthetic monitoring strategies.
Data points like memory usage, which are a significant concern for
micro-frontends, are often measurable using this strategy. Some modern
browsers, like chrome, allow memory to be captured via the performance object,
a capability that is not widely supported.
6. Conclusion
Observability and telemetry in UI apps come with its own set of
challenges. micro-frontend applications add to this challenge by presenting
unique specificities beyond traditional UI monitoring. By understanding these
specificities and operational requirements and leveraging a combination of synthetics
and application monitoring side by side organizations can still achieve
comprehensive observability for micro-fronted UI Tiers.
References